流程图是对算法的图示表示。流程图有助于编写程序以及向他人解释程序。
流程图使用的符号
| 符号 | 目的 | 描述 |
|---|---|---|
![]() |
流程线 | 通过连接符号指示逻辑流程。 |
![]() |
终端 (停止/开始) | 表示流程图的开始和结束。 |
![]() |
输入/输出 | 用于输入和输出操作。 |
![]() |
处理 | 用于算术运算和数据操作。 |
![]() |
决策 | 用于在两个或多个备选方案之间进行决策。 |
![]() |
页内连接符 | 用于连接不同的流程线 |
![]() |
页外连接符 | 用于连接不同页面的流程图部分。 |
![]() |
预定义流程/函数 | 表示执行一个处理任务的语句组。 |
编程流程图示例
1. 计算用户输入的两个数字之和。
2. 找出用户输入的三个不同数字中最大的一个。
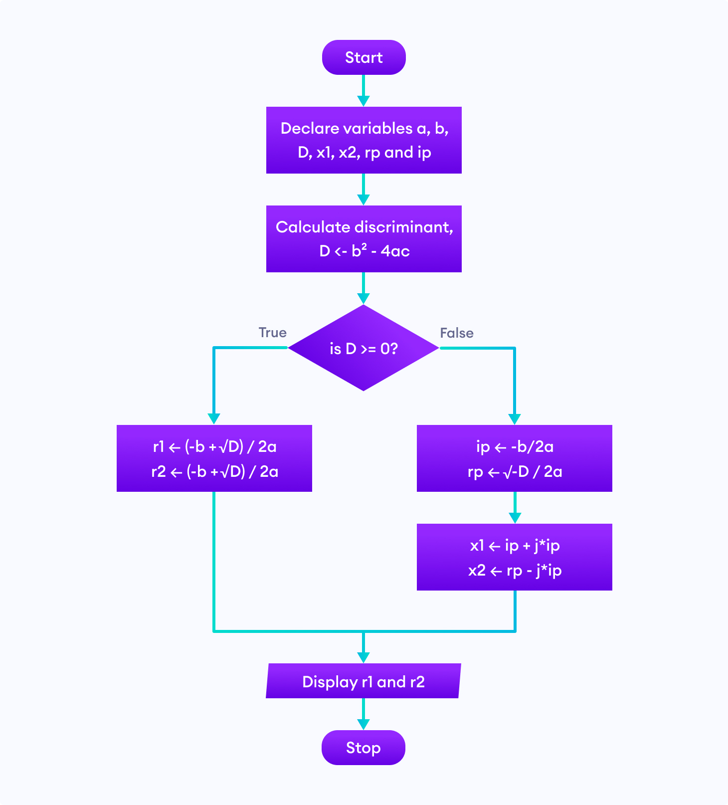
3. 求解二次方程 ax2+bx+c=0 的所有根
4. 查找斐波那契数列直到项≤1000。
注意: 虽然流程图有助于编写和分析程序,但为复杂程序绘制流程图可能比编写程序本身更复杂。因此,通常会忽略为复杂程序创建流程图。







