R plot() 函数

plot() 函数是一个通用函数,用于在图表中绘制点。


在 R 中绘制一个点

通常,有序对 (x,y) 代表图表上的一个点。

在 R 中,我们分别将 x 轴和 y 轴的特定点作为 plot() 函数的参数来创建图表。例如,

# create one point at (2,4)
plot(2, 4)

输出

Plot One Point in R Output
绘制一个点

在上面的示例中,我们使用了 plot() 函数在图表上绘制一个点。

plot(2, 4)

这里,

  • 2 - 指定 x 轴上的点
  • 4 - 指定 y 轴上的点

在 R 中绘制多个点

我们还可以在 R 中绘制多个点。为此,我们使用 R 向量。例如,

# create a vector x
x <- c(2, 4, 6, 8) 

# create a vector y
y <- c(1, 3, 5, 7)

# plot multiple points
plot(x, y)

输出

Plot Multiple Points Output
绘制多个点

在上面的示例中,我们可以使用 plot() 函数和 R 向量在图表上绘制多个点。

plot(x, y)

这里,我们在 plot() 内部传递了两个向量:xy 来绘制多个点。

xy 的第一个项,即 21 分别绘制图表上的第一个点,xy 的第二个项绘制图表上的第二个点,依此类推。

注意:确保两个向量上的点数相同。


在 R 中绘制序列点

在 R 中,我们使用 plot() 函数和 : 运算符来绘制序列点。例如,

# draw sequence of points 
plot(1:5)

输出

Plot Sequence Output
绘制序列

在上面的示例中,我们使用了 plot(): 运算符来绘制序列点。

图表按 (1, 1), (2, 2), (3, 3), (4, 4), (5, 5) 顺序绘制。


在 R 中绘制线条

我们在 plot() 函数内部传递 type 参数来更改图表类型。例如,

# draw a line 
plot(1:5, type="l")

输出

Draw a Line Output
绘制一条线

在上面的示例中,我们使用了 plot() 内部的 type 参数来更改图表类型。

plot(1:5, type = "l")

这里,type = "l" 绘制一条线连接所有点。


R 中不同的图表类型

在 R 中,我们可以使用 plot() 函数内部的 type 参数来更改图表类型。

以下是我们可以在 plot() 内部使用的一些最常见的图表类型

描述
"p" 点图(默认)
"l" 线图
"b" 线和点
"s" 步进图
"n" 不绘图
"h" 类似直方图的图

在 R 中为图表添加标题和标签

我们可以在 R 中为图表添加标题、提供轴标签。例如,

plot(1:5,
  main="Plot Sequence of Points", 
  xlab="x-axis", 
  ylab="y-axis")

输出

Add Title and Label to Plot Output
为图表添加标题和标签

在上面的图中,我们可以看到我们已经添加了标题,以及 x 轴和 y 轴的标签。

这里,

  • main - 添加标题 "Plot Sequence of Points"
  • xlab - 为 x 轴添加标签 "x-axis"
  • ylab - 为 y 轴添加标签 "y-axis"

在 R 中绘制三角函数

在 R 中,我们还可以绘制三角函数。

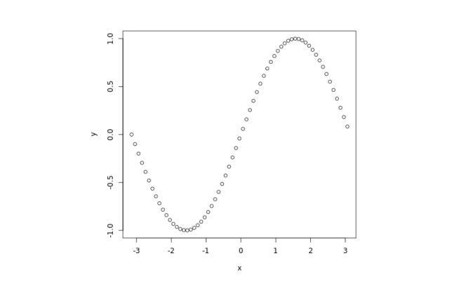
让我们生成一个正弦波图,

# sequence vector of values from -pi to pi with 0.1 interval
x = seq(-pi,pi,0.1)

# respective sine value of x
y = sin(x)

# plot y against x
plot(x,y)

输出

Sine Wave Output
创建正弦波

在上面的示例中,我们生成了一个正弦波图。

我们使用了 seq() 函数来创建从 -pipi 之间以 0.1 为间隔的序列向量 x。并将 x 的相应正弦值分配给 y

最后,我们使用 plot() 绘制了 yx 的图表。

注意:类似地,我们可以生成其他三角函数的波形图。

你觉得这篇文章有帮助吗?

我们的高级学习平台,凭借十多年的经验和数千条反馈创建。

以前所未有的方式学习和提高您的编程技能。

试用 Programiz PRO
  • 交互式课程
  • 证书
  • AI 帮助
  • 2000+ 挑战